| Autore |
Discussione  |
|
mimmo
Moderatore
    
Regione: Campania
Città: Sorrento
8665 Messaggi |
Inserito il - 23/04/2010 : 23:43:52
|
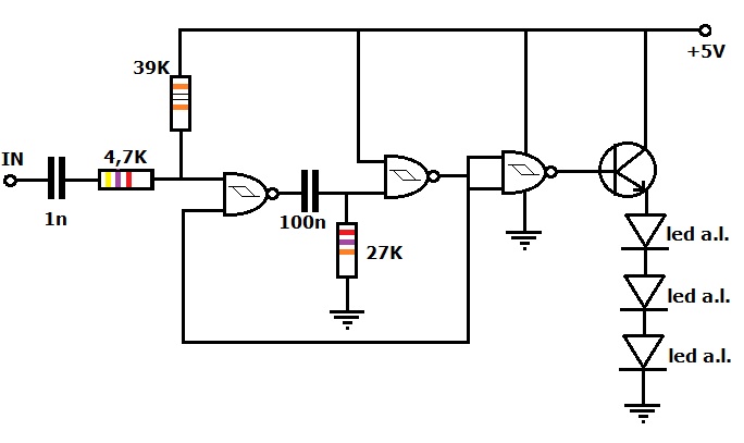
... al primo che indovina cos'è questo accrocco

per ora, sul banco funziona, appena posso lo testo sul campo.
P.S. non è un gran regalo, ho speso meno di 2 euro  
|

I DON`T CARE OF LESS
Ho le spalle sulla testa, io! (cit Fra2)
Dai un occhiata al mio blog e dimmi che ne pensi http://vespaebasta.blogspot.it
|
|
|
n/a (ex wyatt)
deleted
    
Città: XXX
9999 Messaggi |
Inserito il - 24/04/2010 : 10:12:47
|
è un qualcosa dove ci sono delle resistenze e dei led   |
 |
 |
|
|
n/a (ex wyatt)
deleted
    
Città: XXX
9999 Messaggi |
Inserito il - 24/04/2010 : 10:13:04
|
e anche un interruttore  |
 |
 |
|
|
mimmo
Moderatore
    
Regione: Campania
Città: Sorrento
8665 Messaggi |
Inserito il - 24/04/2010 : 10:31:13
|
| Wyatt87 ha scritto:
e anche un interruttore 
|
 l'interruttore non c'è (ma ci dovrà essere nella versione definitiva) Ovviamente l'accrocco è per uso vespistico e credo che sarà anche molto utile |

I DON`T CARE OF LESS
Ho le spalle sulla testa, io! (cit Fra2)
Dai un occhiata al mio blog e dimmi che ne pensi http://vespaebasta.blogspot.it
|
 |
|
|
n/a (ex wyatt)
deleted
    
Città: XXX
9999 Messaggi |
Inserito il - 24/04/2010 : 10:53:29
|
qualche aiutino ? |
 |
 |
|
|
mimmo
Moderatore
    
Regione: Campania
Città: Sorrento
8665 Messaggi |
Inserito il - 24/04/2010 : 11:06:21
|
| Wyatt87 ha scritto:
qualche aiutino ?
|
... sulla VBB funziona perfettamente |

I DON`T CARE OF LESS
Ho le spalle sulla testa, io! (cit Fra2)
Dai un occhiata al mio blog e dimmi che ne pensi http://vespaebasta.blogspot.it
|
 |
|
|
n/a
deleted
    

2653 Messaggi |
Inserito il - 24/04/2010 : 11:29:38
|
il circuito per la regolazione dell'anticipo! invece di usare il tester. ho indovinato? |
 |
|
|
n/a
deleted
    

2653 Messaggi |
Inserito il - 24/04/2010 : 11:31:54
|
| serve per vedere quando si apron le puntine |
 |
|
|
Tony.L
Utente Master
    

Regione: Veneto
Prov.: Treviso
Città: Montebelluna
2249 Messaggi |
Inserito il - 24/04/2010 : 11:32:38
|
Visto che non so che cos'è non mi serve, puoi anche tenertelo....
|
FAQ ridimensionamento immagini con il paint: http://www.vespaforever.net/forum/topic.asp?TOPIC_ID=7500
il mio vespaio: 50 special 1981 v5b3t_____ 125 primavera ET3 1980 vmb1t_____ rally 200 1975 vse1t
|
 |
|
|
n/a
deleted
    

2653 Messaggi |
Inserito il - 24/04/2010 : 11:35:06
|
serve per controllare la funzionalità dei cavi che escon dallo statore tramite l'accensione dei led. Ne sto sparando mille!  |
 |
|
|
n/a (ex wyatt)
deleted
    
Città: XXX
9999 Messaggi |
Inserito il - 24/04/2010 : 11:37:39
|
| è un dispostitivo che permette di fare il caffè corretto sambuca direttamente dalla marmitta! |
 |
 |
|
|
n/a
deleted
    

2653 Messaggi |
Inserito il - 24/04/2010 : 11:43:37
|
| Wyatt87 ha scritto:
è un dispostitivo che permette di fare il caffè corretto sambuca direttamente dalla marmitta!
|
secondo me si collega allo statore poi come i led si accendono la vespa salta in aria... è un terrorista occhio |
 |
|
|
mimmo
Moderatore
    
Regione: Campania
Città: Sorrento
8665 Messaggi |
Inserito il - 24/04/2010 : 11:47:14
|
@Tony.L tu quando saprai a che serve sicuramente lo vorrai, e visto che ti devo un favore...
@andredlock fuochino..
@Wyatt87 a te che sei un tirchio avaro scozzese invece costerà quanto una vespa   |

I DON`T CARE OF LESS
Ho le spalle sulla testa, io! (cit Fra2)
Dai un occhiata al mio blog e dimmi che ne pensi http://vespaebasta.blogspot.it
|
 |
|
|
n/a (ex wyatt)
deleted
    
Città: XXX
9999 Messaggi |
Inserito il - 24/04/2010 : 11:50:50
|
io le vespe le pago 30 centesimi mimmo  |
 |
 |
|
|
n/a
deleted
    

2653 Messaggi |
Inserito il - 24/04/2010 : 11:50:53
|
| mimmo ha scritto:
@Tony.L tu quando saprai a che serve sicuramente lo vorrai, e visto che ti devo un favore...
@andredlock fuochino..
@Wyatt87 a te che sei un tirchio avaro scozzese invece costerà quanto una vespa  
|
PEr testare il corretto funzionamento dell'impianto elettrico |
 |
|
|
mimmo
Moderatore
    
Regione: Campania
Città: Sorrento
8665 Messaggi |
Inserito il - 24/04/2010 : 11:52:59
|
| Wyatt87 ha scritto:
io le vespe le pago 30 centesimi mimmo 
|
e lo stesso non le compri perchè costano troppo      |

I DON`T CARE OF LESS
Ho le spalle sulla testa, io! (cit Fra2)
Dai un occhiata al mio blog e dimmi che ne pensi http://vespaebasta.blogspot.it
|
 |
|
Discussione  |
|